科研成果
当前位置: 首页 > 科学研究 > 科研成果 > 正文
yl88858永利集团王秀梅团队发现取向结构材料诱导大脑内源性神经干细胞的定向迁移和分化

中枢神经系统的损伤修复与功能重建一直是神经科学与再生医学领域的研究热点与难点。当前,基于生物材料的再生修复策略受到越来越广泛的关注和共识。生物材料通过递送结构、力学、生物化学等细胞调控信号,激活组织再生潜能。此前,王秀梅团队提出了多模态组织工程新策略,通过自主开发的多级定向纳米纤维蛋白水凝胶(aligned fibrinnanofiber hydrogel,AFG)对脊髓与外周神经损伤进行干预,并在大鼠、比格犬、食蟹猴上取得了良好的再生修复效果和运动功能恢复。尽管大脑组织中的神经纤维在微纳尺度具有高度有序性,且对神经信号高效传导及神经功能支配具有重要意义,但目前尚无研究阐明定向结构生物材料对脑组织损伤修复及大脑皮层再生的作用。

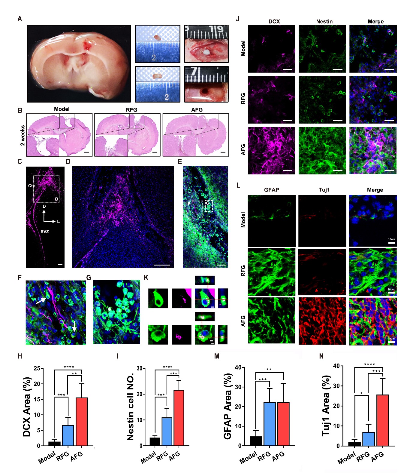
yl88858永利集团王秀梅团队开发的AFG具有从纳米尺寸到宏观尺度多级定向结构,仿生天然神经系统从细胞到组织的取向结构特点和软的基质力学性能。与永利集团玉泉医院张玉琪课题组合作,模拟大脑胚胎发育过程中形成的放射状胶质细胞纤维的定向结构特点,对脑损伤大鼠进行再生修复(图1)。研究表明,AFG可以为脑损伤后的神经修复提供有利的再生微环境,在大鼠脑损伤早期通过调控多种相关信号通路及神经发生相关基因的转录表达水平,促进内源性神经干细胞的招募和神经发生,最终促进脑损伤后神经分化和神经功能恢复(图2)。此研究对大脑损伤再生修复的生物材料设计开发具有重要指导意义。


图 1 AFG再生修复大鼠脑皮层损伤示意图


AFG及体外培养神经干细胞的扫描电镜形貌(左);大鼠脑皮层损伤模型示意图(中);AFG纤维的排列结构模拟RG纤维取向(右);箭头表示神经干细胞的成熟过程


图2. AFG募集内源性神经干细胞的定向迁移和分化


上述研究工作以“取向结构诱导大脑内源性神经干细胞的定向迁移和分化促进脑损伤治疗的神经发生过程”(Structural alignment guides oriented migration and differentiation of endogenous neural stem cells for neurogenesis in brain injury treatment)为题,12月3日在线发表在生物材料领域顶级期刊《生物材料》(Biomaterials)上。永利集团医公司2018级博士生柴毅为本论文的第一作者,yl88858永利集团博士后赵赫为共同第一作者,yl88858永利集团王秀梅研究员、永利集团玉泉医院张玉琪教授为共同通讯作者。本研究得到了十三五国家重点研发计划、国家自然科学基金等项目支持。

参考论文链接:

https://doi.org/10.1016/j.biomaterials.2021.121310

https://doi.org/10.1016/j.biomaterials.2021.120971

https://doi.org/10.1016/j.bioactmat.2021.05.056

Copyright © 中国·yl88858(永利)集团官网-Green Moving Future 版权所有 All Rights Reserved. 地址:yl88858永利集团 逸夫技术科学楼 100084